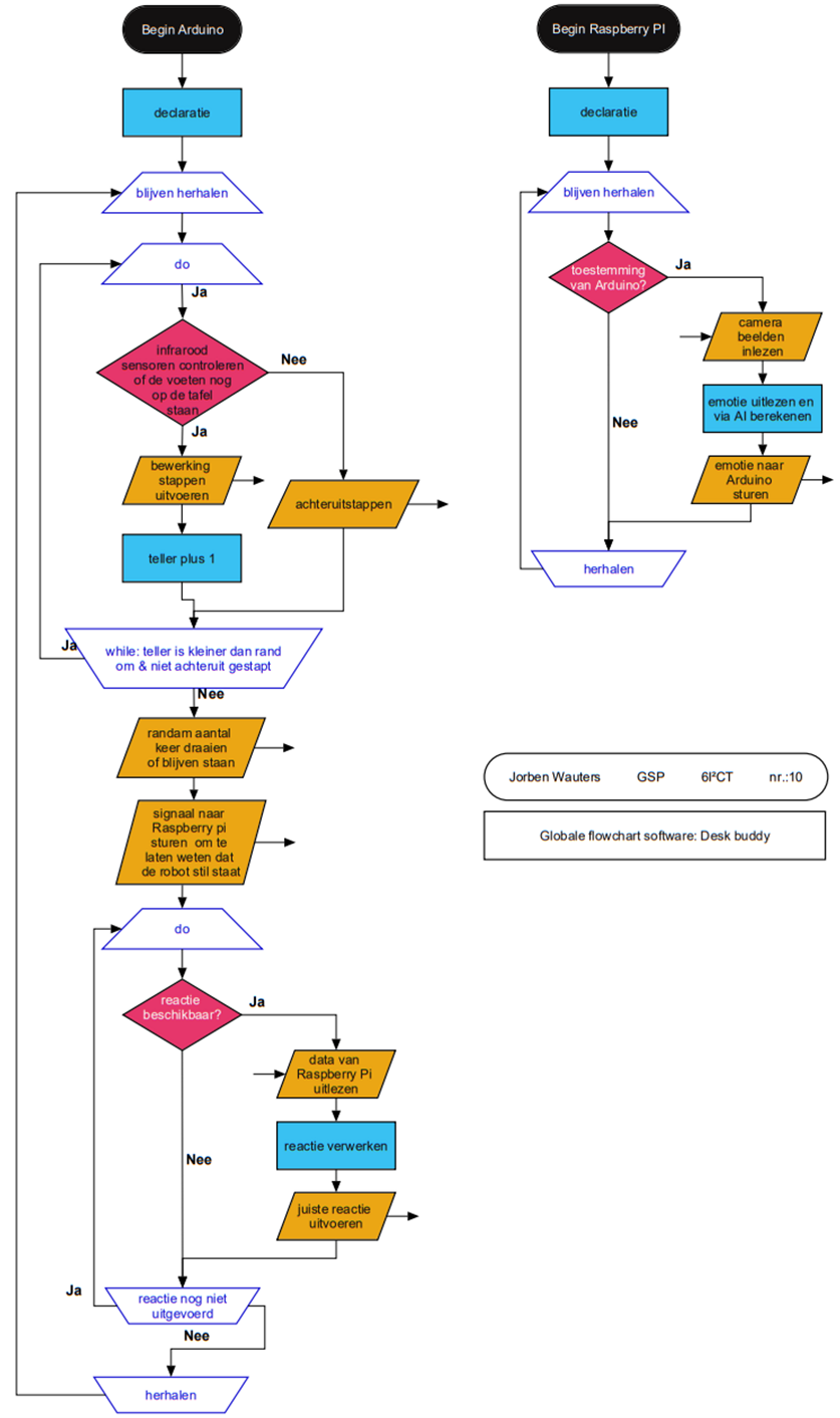
Voor het programmeren van het loop proces van het robotje gebruik ik de programmeertaal van Arduino. Deze taal is een versie van C++.
De Arduino programmeertaal is namelijk een goed ondersteunde code. Vanuit Arduino zelf en de gemeenschap er rond. Hierdoor zijn er ook veel bibliotheken terug te vinden.
Het programma blijft zich oneindig herhalen. Er zal altijd eerst door de sensoren gekeken worden of het veilig is om te stappen. Vervolgens zet het robotje een willekeurig aantal stappen. Na elke stap wordt er via de infrarood sensoren gecontroleerd of de robot nog niet aan de rand van een tafel staat. Als het robotje wel aan de rand staat zal het naar achter stappen. Vervolgens zal het robotje een willekeurig aantal keer draaien.
Als het robotje tot stilstand is gekomen zal het aan de Raspberry Pi laten weten dat zijn programma mag beginnen werken.
Als de Arduino vervolgens een signaal terugkrijgt met daarin de door de Raspberry Pi uitgelezen emotie, zal het robotje hierop reageren door een uitdrukking weer te geven in de vorm van een mond, en vervolgens weer naar het begin van het programma gaan.
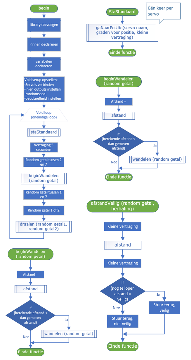
In mijn code gebruik ik veel functies, reden hiervoor zijn:
Om het overzichtelijk te houden (de meeste stappen hebben hun eigen functie).
Om ervoor te zorgen dat er niet meerdere keren exact dezelfde code op verschillende plekken staat.
Het makkelijker is om aanpassingen te doen.
Hier en daar wordt staat er een kleine vertraging tussen. Dit is om er voor te zorgen dat ofwel de robot tot stilstand kan komen zodat de sensoren goed kunnen meten, of om bewegingen niet te snel achter elkaar te laten gebeuren.
Programma Raspberry Pi:
Het programma blijft zich oneindig herhalen. Er zal gewacht worden op en signaal van de Arduino vooraleer de bewerkingen worden uitgevoerd. Als de Raspberry Pi een signaal ontvangt zullen er eerst foto’s van de Pi camera uitgelezen worden. Aan de hand van AI zal uitgedrukte emotie uitgelezen worden en vervolgens wordt dit naar de Arduino gestuurd. Daarna zal het dan terug opnieuw beginnen.